扫描关注官方微信
新闻中心
News Center
您当前的位置: 首页 > 新闻中心 > 新闻中心
2017Q1早期投资进入深水区,“硬科技”类投资占比显著提升

2017-04-14

390    来源 清科研究中心

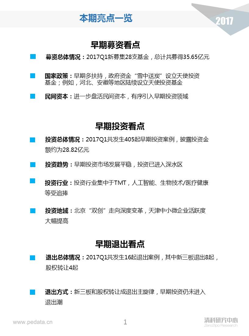
  2017年第一季度中国早期投资机构新募集28支基金,同比上涨21.7%;披露募集金额为35.65亿元,同比小幅上涨5.1%;基金募集数量和募集规模呈现双双上涨趋势。

清科季报:2017Q1早期投资进入深水区,“硬科技”类投资占比显著提升

清科季报:2017Q1早期投资进入深水区,“硬科技”类投资占比显著提升清科季报:2017Q1早期投资进入深水区,“硬科技”类投资占比显著提升

清科季报:2017Q1早期投资进入深水区,“硬科技”类投资占比显著提升清科季报:2017Q1早期投资进入深水区,“硬科技”类投资占比显著提升清科季报:2017Q1早期投资进入深水区,“硬科技”类投资占比显著提升清科季报:2017Q1早期投资进入深水区,“硬科技”类投资占比显著提升


关于富鼎· About Us
富鼎投资管理有限公司以“提升价值、创造财富”为核心投资理念,业务涵盖基金管理、资产管理、投资银行、财务顾问等诸多领域,目前在新能源、新材料、医疗健康、电动汽车、节能环保领域进行投资。
成都管理总部:成都市武侯区领事馆路保利中心南塔2706
电话:(028) 6169 2922
邮箱:ouyawen@fudingxr.com
深圳管理中心:深圳市南山区粤海街道海珠社区后海滨路3368号鹏润达商业广场2515
电话:0755-26605336
Copyright © 2015(富鼎投资)Fuding Investment Management Co.Ltd All Rights Reserved. 蜀ICP备12021998号-1